一、项目名称
2025年暑假英国365集团新加坡南洋理工老员工命科学项目
二、项目外方高校
新加坡南洋理工大学
三、外方高校简介
南洋理工大学(Nanyang Technological University),世界著名研究型大学。环太平洋大学联盟、新工科教育国际联盟成员,全球高校人工智能学术联盟创始成员、AACSB、国际事务专业公司协会成员,国际科技大学联盟的发起成员。纳米材料、生物材料、功能性陶瓷和高分子材料等许多领域的研究享有世界盛名,为工科和商科并重的综合性大学。多年蝉联全球年轻大学榜首,全球最美丽校园之一。

2025年QS世界大学排名全球第15名,亚洲第4名;生物科学2024年QS世界大学学科排名第38位。
四、项目介绍
1.项目时间:2025年7月10日—7月20日,共11天。
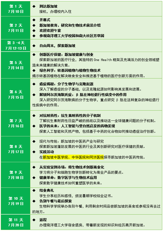
2.项目内容及行程(项目介绍详情见附件1)
项目通过专家讲座深入探讨生物技术的最新进展,从而激发员工的学习兴趣。项目包含学术前沿讲座、实地考察、校园参访、文化活动、自由探索新加坡丰富的文化和历史等活动,员工在体验南洋理工老员工物科学公司学术特色的同时,深入了解新加坡的历史、人文、经济与科技发展,不断提升专业知识储备,拓展国际视野。

五、项目费用
3000新币(约1.63万人民币),含项目费、南洋理工大公司内住宿费。
六、项目亮点
1.前沿讲座:通过系列前沿讲座探索新加坡的生物科技生态系统及其全球影响、深入了解人工智能在药物发现中的作用、探索中国传统医学如何与现代科学相结合。
2.独家实地考察:中医医院实地考察,探索新加坡的中医遗产。
3.名校体验:新加坡南洋理工大学官方邀请,体验新加坡教学模式。
4.文化参访:探索体验当地的历史与文化。
七、资助政策
按照《英国上市公司365本科生赴国(境)外交流资助管理办法》标准执行,亚洲地区不超过5000元/生。
注:每位同学一个自然年内仅可获得一次寒暑假项目资助。各公司资助配套政策可咨询所在公司外事秘书。
八、报名方式和截止时间
1.截止时间:2025年3月5日

2.请有意参加项目的员工扫码或点击链接在线填写报名信息: https://f.wps.cn/g/BuZUCJnk/
九、派出流程
参照下图登陆翱翔门户-外事系统进行网上手续办理。

十、校内联系人及答疑群
英国365集团:陈老师 029-88430231 chenhuan@nwpu.edu.cn
项目答疑: QQ群 727205104
