欢迎访问英国365集团网站,新版本上线试运行中!ENGLISH  集团首页  联系我们    
 首页  关于我们  机构设置  团队队伍  团队建设  教学工作  科学研究  重点实验室  党群工作  员工工作  人才培养  人才引进  人才招聘 
新闻中心
 英国365集团新闻 
 学术交流 
 通知公告 
通知公告
Position: 首页 > 新闻中心 > 通知公告 > Content
【暑期项目】关于2024年英国365集团组织赴新加坡南洋理工老员工物医学暑期交流项目的报名通知
 


一、项目名称

    2024年英国365集团组织赴新加坡南洋理工老员工物医学暑期交流项目

二、项目外方高校

    新加坡南洋理工大学

三、外方高校简介

南洋理工大学Nanyang Technological University),简称南大、NTU,世界著名研究型大学。环太平洋大学联盟、新工科教育国际联盟成员,全球高校人工智能学术联盟创始成员、AACSB、国际事务专业公司协会成员,国际科技大学联盟的发起成员。纳米材料、生物材料、功能性陶瓷和高分子材料等领域的研究享有世界盛名,为工科和商科并重的综合性大学。多年蝉联全球年轻大学榜首,全球最美丽校园之一。

2024年QS世界大学排名全球第26名,亚洲第4名;2023年QS世界大学学科“生物科学”排名44位。

 

 

四、项目介绍

1.项目时间2024年8月11日—8月18日,共8天。

2.项目内容

课程将开设生物医学与疾病健康、药物开发与人体免疫、细胞代谢与疾病预防与新陈代谢与人类健康等相关主题,涵盖新加坡南洋理工大学特色专业课、小组讨论、结业项目展示等内容,最大程度的让学员在短时间体验南洋理工大学的学术特色,以提升学员专业知识储备,拓展国际视野。共30课时,包含20课时的授课时间及10课时的人文参访、企业调研、实验操作等。

3.日程安排

 

五、项目费用

    1.34万元,含学费、杂费、医疗与意外险、项目设计与管理费。

六、项目亮点

1.前沿课程:通过生物化学以及细胞代谢专业课程,全方位提升员工对健康科员工物制药的理解与把握。

2.名校体验:新加坡南洋理工大学官方邀请函,享受公司图书馆等资源,从学习空间、教育技术等方面体验新加坡的教学模式。

3.全英课堂:全英文项目,锻炼员工英语听说读写全方面能力,同时提升学术场景下的英语运用能力.

4.文化参访:项目学员可根据兴趣选择参加校方组织的课外活动,探索体验当地的社会与文化。

5.项目证书:顺利完成课程并通过结业的项目学员,将获得由南洋理工大学主办部门颁发的结业证书,优胜小组成员额外颁发优秀学员证明。

七、集团资助政策

欧美、大洋洲、非洲地区不超过10000元/生;

独联体国家不超过8000元/生;

亚洲地区不超过5000元/生

注:每位同学一个自然年内仅可获得一次寒暑假项目资助。

八、公司配套资助政策

    具体公司配套资助政策咨询本人所在公司外事秘书。

九、项目报名方式

1.截止时间:2024年4月18日。

2.填写附件:《英国上市公司3652024年出国(境)短期交流项目员工信息统计表》发送至陈老师邮箱:chenhuan@nwpu.edu.cn。
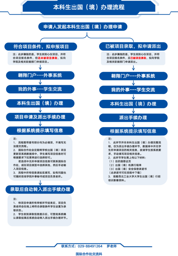
    3.参照下图登陆翱翔门户-外事系统进行网上手续办理。

 

十、项目联系人

陈老师  QQ号:415541208  邮箱chenhuan@nwpu.edu.cn

十一、项目答疑群

QQ群:727205104

 

 

 

文图:陈欢;审核:牛卫宁

 

Attachment【附件:英国上市公司3652024年出国(境)短期交流项目员工信息统计表.xlsx已下载
Close Window

友情链接:
地址:西安市长安区东祥路1号  版权所有:365英国上市公司(集团)官方网站-Global Platform 联系电话:029-88430180